科幻小說中的冷凍後復活的場景成真?科學家成功將小鼠腦切片冷凍-196℃復溫後,竟然恢復活動了。
人們對“復活”這件事總有某種期待,例如,在科幻小說中我們經常會看到這樣的橋段:有人身體被深度冷凍,處於休眠狀態後,10 年或更長時間後解凍並重新醒來,他們的所有精神和身體能力都與正常無異。
這當然是一種非常理想的狀態。實際上,在學術領域,科學家也在這方面不斷探索。例如,近年來,大鼠腎臟、肝臟和心臟的冷凍保存均取得了成功。也有研究人員嘗試對人類和其他動物(主要是幼年動物或胚胎組織)的腦組織進行低溫冷凍和解凍。
結果顯示,神經組織能夠在冷凍狀態下在細胞水平上存活,並在解凍後恢復部分功能。但是,目前還無法完全恢復到大腦正常功能所需的特性,包括神經元放電、細胞代謝和大腦可塑性等。

圖丨論文主要作者 Fang Zheng 教授和 Alexander German 博士(來源:埃爾朗根-紐倫堡大學)
近期,德國埃爾朗根-紐倫堡大學(University of Erlangen-Nuremberg)團隊設計了一種玻璃化冷凍的方法,該方法能將組織保存在類似玻璃的狀態,並配合可保留活體組織的解凍過程。
該研究首次證明了成年小鼠大腦的海馬體組織經玻璃化冷凍後,能夠在復溫後恢復多種關鍵神經功能,包括學習和記憶的關鍵能力。相關論文已於近日發表在《美國國家科學院院刊》(PNAS)上。
埃爾蘭根-紐倫堡大學神經學家、該論文第一作者 Alexander German 表示,這些發現提供了一種新的希望,或許未來能夠保護大腦免受疾病或嚴重損傷,甚至實現哺乳動物的全身冷凍保存。

圖丨相關論文(來源:PNAS)
要想了解這項技術的進步,我們需要看清它要解決的核心問題。如果把大腦看作一塊豆腐,用傳統的冷凍方式將豆腐放進冰櫃後,豆腐中的水分會結冰,並破壞其本身的結構,讓豆腐變得“千瘡百孔”。
而大腦是一種複雜的器官,特別是,如果想在冷凍復溫後完全恢復功能,需要解決的問題是因冰晶形成造成的損傷。
具體而言,在冷凍過程中形成的冰晶會破壞或刺穿組織的納米結構,擾亂關鍵的細胞過程。這會導致突觸連接斷裂,因此組織復溫後細胞的電生理功能可能便永久喪失了。此外,滲透壓應激和冷凍保護劑的毒性這兩個關鍵因素同樣不容忽視。

圖丨電子顯微鏡顯示,玻璃化冷凍後海馬 CA1 區的超微結構保存良好(來源:PNAS)
於是,研究團隊想到了方案創新:能不能用一種新方法來保存大腦功能呢?他們將重點聚焦在一種名爲玻璃化冷凍的保存方法。
實際上,該方法並不是真正的“冷凍”,而是用高濃度冷凍保護劑替代組織中的水分。這樣,它能夠以極快的速度冷卻液體,使分子在形成冰晶之前就被困在無序的玻璃狀態。根據論文,這種冷凍保護劑由不同成分混合製成,包括 22.3% 二甲基亞碸、16.84% 乙二醇、12.86% 甲酰胺以及 7% 聚乙烯吡咯烷酮。
我們還是以豆腐作爲類比,通過這種方法就好像將豆腐變成了一塊透明的、固態的“玻璃豆腐”,不僅其內部結構得以完整保存,所有的分子運動也停止了。
研究人員提出了一種關鍵性設想:如果大腦內所有分子的運動完全停止,即進入玻璃態,大腦功能是否能重新啓動?

(來源:埃爾朗根-紐倫堡大學)
他們首先製備了包含海馬體的 350 微米厚小鼠腦切片,切片中包含了大腦中負責記憶和空間導航的核心樞紐——海馬體(hippocampus)。
在實驗中,他們先將小鼠腦切片基於含有冷凍保存化學物質的溶液進行預處理,然後用液氮快速冷卻至-196℃。之後,切片在-150℃深低溫冰箱中以玻璃態保存 10 分鐘至 7 天不等。
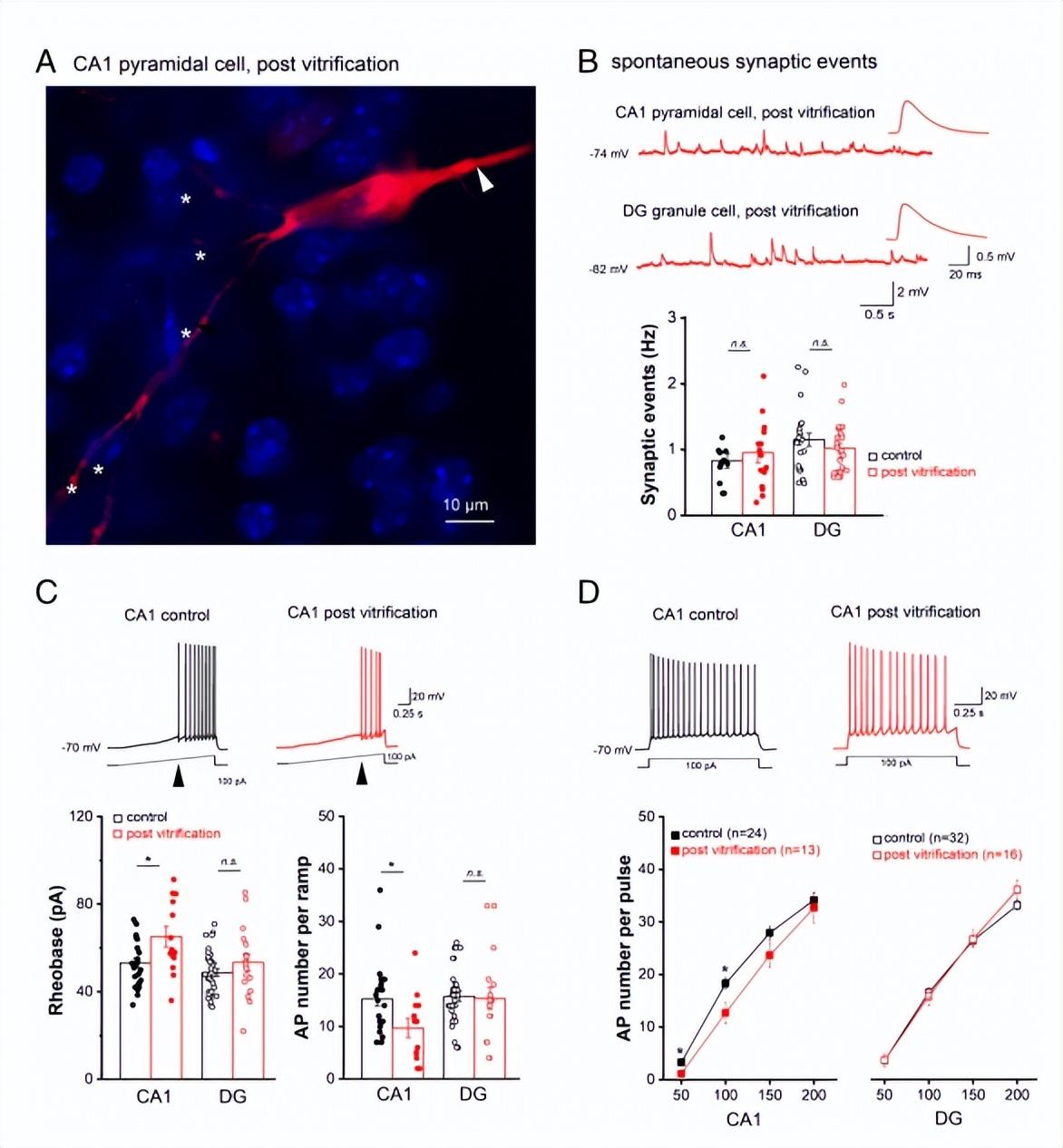
研究團隊將腦切片在溫熱溶液中解凍後,分析了組織,並確定是否保留了相關的功能活性。實驗證明,海馬體的關鍵特徵得以保留,包括結構完整性、代謝響應性、神經元興奮性,以及突觸傳遞和可塑性。

(來源:PNAS)
顯微鏡觀察顯示,神經元膜和突觸膜均完整無損,線粒體活性檢測也未發現代謝損傷。神經元電生理記錄顯示,儘管與對照組相比仍存在一定差異,但神經元對電刺激的反應已經接近正常水平。
另一方面,海馬神經通路仍然能夠產生突觸強化,即“長時程增強”(long-term potentiation),這表明學習和記憶的細胞機制仍保持運作。
也需要同時看到的是,在實驗中,部分神經元興奮性有小幅度下降。儘管如此,結果展示出整體神經網絡的功能獲得重建,抑制性神經元的活動也未受損,表明了保持神經網絡基本平衡的可行性。
腦切片的結果讓人欣喜,但研究團隊並未止步於此,他們還進一步對完整腦組織的原位玻璃化保存進行了深入探索。研究人員用主動脈灌注將冷凍保護劑注入小鼠大腦中,爲防止由於血腦屏障引發的脫水損傷,他們採用了“交替平衡”策略。經探索和優化,部分大腦在復溫和保護劑清除後仍能維持結構完整。
從結果來看,保存 1 至 8 天后的海馬體腦片仍能夠顯示正常的線粒體呼吸功能,顆粒細胞也保持了興奮性和突觸可塑性。儘管成功率仍有進一步提升的空間,但這種探索爲日後玻璃化冷凍技術應用於複雜的器官系統奠定了基礎。
目前,這項研究仍處於早期階段,未來要進入更深入的探索階段,需要建立更長期和更完整的體系,以進一步解決研究的侷限性。例如,此類腦切片會自然降解,並且觀察窗口也僅有 10 至 15 小時等。
該技術具有多維度的意義。對基礎神經科學而言,過去研究人員需要使用新鮮的大腦切片,通常實驗做完後就扔掉,並且不同時間、不同團隊的實驗結果難以直接進行比較。
現在,有了這種新方法,可保存同一批腦組織,並在需要時進行重新“復活”。這不僅有利於大幅度提升實驗的可靠性和再現性,同時也能減少實驗動物的使用。
更長遠地來看,該研究爲藥物研發、更復雜器官的保存以及神經疾病研究提供了一種新的路徑。或許,我們向人類可按下生命暫停鍵的“冷凍復活”又邁進了一步。
參考資料:
https://doi.org/10.1073/pnas.2516848123
https://www.nature.com/articles/d41586-026-00756-w
https://www.fau.eu/2026/03/news/extrem-tiefgekuehlte-hirnregion-kann-nach-auftauen-wieder-elektrische-lernreize-verarbeiten/
運營/排版:何晨龍




