在癌症治療的方式中,手術、化療、放療等傳統手段始終面臨“殺敵一千,自損八百”的困境。化療藥物缺乏靶向性,在殺死癌細胞的同時會破壞正常細胞,導致脫髮、骨髓抑制等嚴重副作用;放療則受限於組織穿透深度,對深層腫瘤療效不佳,且容易損傷周圍健康組織。即使是近年來興起的靶向治療和免疫治療,也面臨着腫瘤耐藥性、適用人羣有限等問題。
癌症化學動力治療(CDT)是近年來興起的一種癌症治療方法。簡單來說,腫瘤微環境有一個致命弱點,呈現弱酸性且富含過氧化氫(H₂O₂) 。CDT 療法正是利用了這一特徵,通過向腫瘤內部輸送納米催化劑,將原本無毒的 H₂O₂ 直接轉化爲毒性極強的活性氧(ROS),以此殺傷腫瘤。這一過程完全依賴腫瘤內源性生化反應,不需要光照、超聲波等外部刺激,完美避開了傳統光動力、光熱治療穿透性差的短板 。
然而,傳統 CDT 療法始終存在兩大短板:它們通常只能製造單一類型的 ROS,要麼是羥基自由基 ·OH,要麼是單線態氧 ¹O₂,而且很多藥物表面積太小,轉化毒素的效率不高,導致殺傷力不足以徹底根除癌症。
近日,來自俄勒岡州立大學的研究人員設計併合成了一種名爲 Fe(II)-TCPP 的新型金屬有機框架 (MOF) 納米材料,這是首個能在腫瘤微環境中同時、高效產生 ∙OH 和 ¹O₂ 兩種活性氧的 CDT 納米材料,還通過結構設計大幅提升了催化效率,同時做到了只殺癌細胞,不傷害正常細胞。相關文章發表在 Advanced Functional Materials 期刊。
在結構設計上,Fe (II)-TCPP 採用了獨特的納米針狀形態。與傳統的納米片、粗納米棒不同,這種細長尖銳的結構大幅增加了材料的比表面積,讓更多催化位點能夠暴露在腫瘤微環境中,大幅提升了兩種活性氧的產生效率。
爲了保證材料的催化活性,研究團隊還創新採用了氮氣保護的溶劑熱法進行合成,成功避免了二價鐵(Fe²⁺)被氧化爲三價鐵(Fe³⁺),確保了催化反應的高效性,這也是該合成方法首次應用於此類金屬有機框架材料。
在覈心機制上,Fe (II)-TCPP 由二價鐵離子(Fe²⁺) 和四羧基苯基卟啉(TCPP) 組裝而成,兩者分工明確,分別啓動兩種路徑。

圖 | Fe(II)-TCPP的合成策略及所得分子結構示意圖(來源:上述論文)
二價鐵主導“芬頓反應”產 ∙OH。二價鐵是芬頓反應的高效催化劑,在腫瘤的酸性、高 H₂O₂ 環境下,能快速把 H₂O₂ 轉化爲劇毒的羥基自由基(∙OH),直接破壞癌細胞的 DNA、蛋白質。
TCPP 聯合二價鐵觸發“拉塞爾機制”產 ¹O₂。TCPP 的部分羧基基團在腫瘤環境中會被 H₂O₂ 氧化成過氧化物,隨後在 Fe²⁺ 的催化下,通過拉塞爾機制產生單線態氧(¹O₂) 。
對比之下,傳統的 Cu-TCPP 只能產生 ¹O₂,Fe (III)-TCPP 只能低效產生 ∙OH,而 Fe (II)-TCPP 通過巧妙的結構設計,讓兩種產毒機制在同一納米平臺上高效運轉,實現了 1+1>2 的協同治療效果。

(來源:俄勒岡州立大學)
爲了驗證這款藥物的療效,研究團隊進行了從體外到體內的全方位測試,結果令人振奮。
在體外細胞實驗中,研究團隊測試了 10 種癌細胞系和 2 種正常細胞系,Fe (II)-TCPP 展現出極強的腫瘤選擇性殺傷能力。
在三陰性乳腺癌、肝癌、前列腺癌等惡性程度較高的癌細胞中,該材料能快速產生大量 ∙OH 和 ¹O₂。更令人驚喜的是,Fe (II)-TCPP 對正常的乳腺上皮細胞和腎上皮細胞幾乎沒有毒性,即使在高濃度下,也不會產生活性氧,細胞存活率保持在 75% 以上。
血液相容性測試進一步證實了其安全性,在 100μg/mL 的高濃度下,Fe (II)-TCPP 的溶血率僅爲 4%,低於 5% 的行業安全閾值,爲靜脈注射治療奠定了堅實基礎。
在體內動物實驗中,研究團隊選用了三陰性乳腺癌小鼠模型,這是乳腺癌中最惡性、最難治的亞型,缺乏明確的靶向治療靶點,復發轉移率高,一直是臨牀治療的硬骨頭。
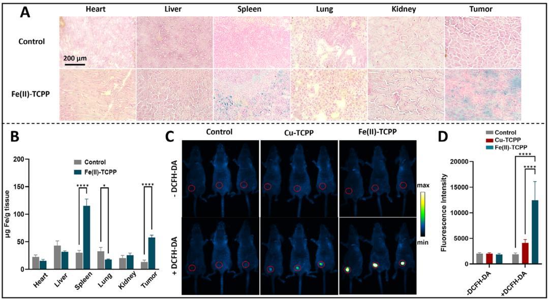
實驗結果顯示,靜脈注射 Fe (II)-TCPP 後,藥物能通過腫瘤的高通透性和滯留效應精準聚集在腫瘤部位,幾乎不沉積在肝、心、肺、腎等重要器官。治療 10 天后,所有小鼠的腫瘤均完全消退,瘤內活性氧量達到 Cu-TCPP 治療組的 3 倍;在長達 40 天的觀察期內,該藥物實現了 99.5% 的腫瘤抑制率 ,絕大多數小鼠未出現復發。

圖 | Fe(II)-TCPP 體內生物分佈評價及腫瘤內活性氧檢測(來源:上述論文)
除了卓越的療效,Fe (II)-TCPP 展現出極佳的生物安全性。在整個治療週期中,小鼠體重平穩,血常規及肝腎功能指標一切正常 。病理切片顯示,心、肝、脾、肺、腎等重要器官均未發現任何損傷,真正做到了只殺瘤,不傷身。
據悉,在對人體進行試驗之前,研究團隊計劃評估該療法對各種癌症類型,包括侵襲性胰腺癌的治療效果,以證明其對不同惡性腫瘤的廣泛適用性。
參考鏈接:
1.Wang, C., et al. "Structurally Engineered Ferrous Metal–Organic Framework as a Chemodynamic Therapy Nanoagent for Concurrent Hydroxyl Radical and Singlet Oxygen Generation." Advanced Functional Materials, 2026. DOI: 10.1002/adfm.202529194.
運營/排版:何晨龍




