國家集成電路產業投資基金三期股份有限公司在2024年5月24日正式註冊成立,這個基金的註冊資本高達3440億元,規模直接超過了前兩期基金的總和。大家都知道,前兩期基金分別是一期1387億元和二期2042億元,這次三期這麼大筆錢進來,肯定是要在半導體領域乾點大事。
股東名單裏頭,財政部是最大股東,出資600億元,佔股17.44%,然後國開金融出了360億元,上海國盛集團300億元,幾大國有銀行像工商銀行、建設銀行、農業銀行、中國銀行、交通銀行各215億元,郵儲銀行和中國菸草總公司各100億元,其他還有一些地方基金和機構。管理這筆錢的還是華芯投資管理有限責任公司,他們之前管着一期和二期,這次繼續負責具體運作。

成立背景其實挺簡單的,就是爲了推動集成電路產業的發展,尤其是面對國外技術封鎖的壓力,得加快國產化步伐。一期基金從2014年9月開始,主要砸錢在芯片製造上,幫了不少企業擴產,比如投了些製造廠,幾年下來效果不錯,好幾家公司股價翻了好幾倍。二期從2019年10月啓動,重點轉向上游設備和材料,投了像刻蝕機、清洗設備這些,同樣帶動了行業增長,有些企業兩年內市值就漲了六倍多。三期規模這麼大,自然是要延續這個勢頭,但更側重於那些卡脖子的關鍵環節,比如光刻機、光刻膠這些東西,因爲這些是半導體制造的核心,國產率低,進口又受限。
爲什麼說大概率重點投光刻機呢?因爲從市場反應和機構分析看,三期基金的投資方向很可能瞄準這個。2024年5月27日基金剛成立沒幾天,A股半導體板塊就鬧騰起來了,光刻機和光刻膠概念股集體拉昇,揚帆新材直接20cm漲停,容大感光、藍英裝備、茂萊光學、張江高科這些也跟着漲。機構研報裏頭,中航證券就說,三期會重點投晶圓製造、設備材料,尤其是光刻機、光刻膠這些國產化率低的零部件。光大證券也提了,基金這麼大規模,就是衝着先進製程的瓶頸去的,光刻機這種設備製造難度大,價值高,得集中力量突破。

光刻機在芯片生產裏頭是老大,直接決定芯片能做到多細,比如28納米還是更先進的製程。國內目前上海微電子是主力,他們的28納米光刻機已經在2024年交付首臺,2025年計劃小批量出貨。但整體來說,還得靠基金這種大錢推動產業鏈完善。三期基金在2024年12月31日就出手了,出資1640億元,投到華芯鼎新股權投資基金和國投集新股權投資基金裏頭。華芯鼎新拿了930億元,國投集新710億元,這些子基金就是用來具體投項目的。華芯投資管着華芯鼎新,國投創業管國投集新,這倆都是專業搞半導體投資的。
首投曝光的是拓荊鍵科,這是拓荊科技的子公司,主攻三維集成領域的鍵合設備,國投集新投了4.5億元,佔股12.71%。雖然不是直接投光刻機,但這屬於半導體設備的一部分,邏輯就是解決卡脖子問題。拓荊科技自己也投了4.5億元,還有員工持股平臺和地方產業資本跟投,總增資10.395億元。這筆錢主要是幫企業研發混合鍵合、熔融鍵合這些技術,打破國外壟斷。機構覺得,這只是開頭,三期還會投中微公司、北方華創這些龍頭,聚焦刻蝕、薄膜沉積等領域,光刻機肯定在計劃裏頭,因爲那是產業鏈最弱的一環。

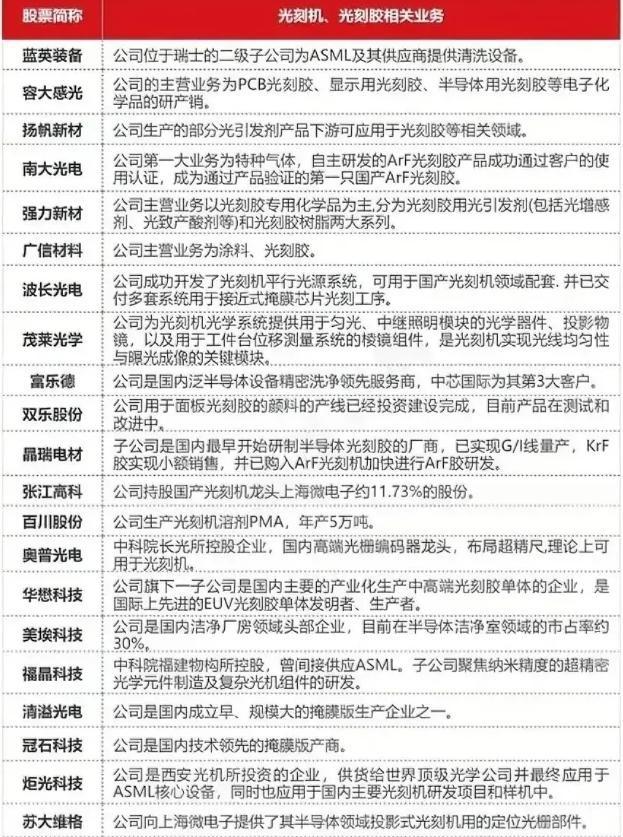
再說說重點投資的股票名單,這些是基於市場預期和已知持股整理出來的,不是基金官方公佈,但從一季度和上半年數據看,大基金(包括三期影響)重倉了不少半導體股。到2025年一季度末,大基金持倉36只股票,總市值928億元,前三大是北方華創、滬硅產業、中芯國際,各過百億元。其他還有拓荊科技、盛科通信、中微公司、芯原股份、華大九天、通富微電、佰維存儲、江波龍、思特威、燕東微、長電科技、士蘭微、景嘉微這些。光刻機產業鏈的具體公司,藍英裝備是上游清洗設備供應商,他們子公司給ASML這種巨頭供貨,但也服務國產鏈條。容大感光做PCB和半導體光刻膠,有樹脂合成和光敏劑專利,產品線齊全。
揚帆新材專攻光引發劑,用在UV固化上,包括光刻膠應用。南大光電有ArF光刻膠和高壁壘前驅體,通過客戶驗證,年產能目標25噸。強力新材覆蓋幹膜、LCD和半導體光刻膠原材料,有望進先進封裝。廣信材料子公司產樹脂,用在PCB和LCD光刻膠。波長光電做精密光學元件,開發光刻機平行光源系統,還涉足AR眼鏡和機器人視覺。茂萊光學是精密光學供應商,光刻機透鏡組單片幾萬美元,一臺機子用20片以上,加工極難。富樂德是清洗龍頭,在京東方、中芯國際、華虹這些客戶份額第一。

雙樂股份建了面板光刻膠顏料項目,正在測試。晶瑞電材產高純化學品,像高純硫酸、雙氧水,國內產能最大,子公司蘇州瑞紅做光刻膠30年,銷量領先。張江高科持上海微電子11%股份,後者是國內光刻機頭牌。百川股份年產5萬噸PMA溶劑,用在光刻膠裏頭。還有些外圍的,像彤程新材也沾邊。這些公司股價在2024年5月和2025年上半年波動大,受基金消息影響,北方華創2025年上半年營收161.42億元,增長29.51%,淨利潤32.08億元,漲14.97%。
這些業績數據說明,基金投下去的錢在起作用,設備公司整體向好,雖然有些波動,但增長勢頭穩。三期基金除了設備,還會投AI芯片和HBM存儲,因爲數字經濟需要這些。平安證券說,三期會撬動更多社會資本,地方基金、私募會跟進,放大效果。深度科技研究院張孝榮提到,三期拓寬領域,重點補光刻機、光刻膠、高端設計製造這些短板。2025年6月30日,有報道說基金調整策略,重點攻克光刻機和芯片設計,應對外部壓力。

到2025年11月3日,基金持股名單三季度公佈,覆蓋30多家A股公司,前十大流通股東里有基金身影,北方華創持倉最大,其他設備材料股也多。茂萊光學2025年一季度訂單增120%,南大光電ArF光刻膠驗證通過,揚帆新材和容大感光股價在5月6月漲。基金持三安光電十年沒動,顯示長期佈局。產業鏈企業繼續迭代,目標2030年高端設備突破。整體看,這筆3440億不是白投的,會推動半導體從跟跑到並跑,關鍵看執行。
市場預期三期會繼續加碼光刻機,因爲這是突破口。上海微電子28納米機型驗證中,2025年出貨計劃推進。機構認爲,基金投資會加速國產替代,但短期完全取代國外技術還難,得一步步來。投資者關注這些名單時,得看基本面,別光追熱點。總之,大基金三期這事,關乎產業安全,大家多留意最新動向。





